为确保我校2025年金融专业硕士研究生复试录取工作顺利进行,根据教育部、广东省教育考试院相关政策文件和《永利yl234112025年研究生招生复试录取办法》要求,结合我校工作实际,现将我校2025年金融专业硕士研究生(招生学院:yl23411永利集团、国家金融学学院)复试实施细则公布如下:
一、工作原则
坚持公平公正、全面衡量、择优录取、宁缺毋滥的原则。
二、复试对象
1.复试对象:第一志愿考生,包括报考yl23411永利集团、国家金融学学院(含退役大学生士兵专项计划)的考生。按初试分数从高到低排序确定复试名单。
2.如复试出现第一志愿生源不足的情况,可接收调剂考生。调剂考生按我校调剂办法确定复试名单,调剂办法另行公布(咨询电话:020-87053297)。
我校在研究生院网站、yl23411永利集团网站、国家金融学学院网站发布参加复试的考生名单,请考生留意研招网系统通知及招生学院电话通知。
三、资格复核
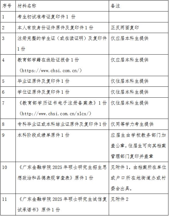
复试考生须于3月24日前(含本日)依下表提交相关材料完成资格审核。材料以邮件的形式提交至指定邮箱70-009@gduf.edu.cn,标题及压缩包文件名均为:考生号+姓名+资格审核。压缩包内各材料文件,按“序号+材料名称”命名。提交材料须扫描为PDF文件或电子照片。提交材料未符合要求的,须按要求进行补充,资格审核截止前仍未完成的,取消复试资格。审核资料原件及复印件等纸质材料待入学后提交。

四、复试时间与方式
1.复试时间:2025年3月25日。
2.复试方式:远程面试。具体安排详见下表。

3.操作流程说明:
请考生下载附件3-5:《考生端远程复试操作指南》《考生端腾讯会议软件使用说明》《考生端钉钉软件使用说明》查看远程复试操作要求及内容,建议多次试验至熟练操作以保障正式复试能够流畅进行。
4.模拟测试:
正式复试开始前,考生应依照学院指示,在指定时间进行线上平台模拟测试。考生须按要求登录系统,进入候考区,依照复试秘书安排,同复试秘书测试音频、视频效果,熟悉系统操作功能。测试无异常的考生,复试期间原则上须继续使用测试期间的设备、环境、网络;测试异常的,须及时查找原因并予以及时解决。考生须配合学院开展各项复试准备工作,拒不配合者,视为放弃复试资格。
五、面试程序、内容及要求
(一)复试程序
1.登录系统
考生须提前登录系统,登陆系统前须将可视范围内的任何复试相关资料清理干净,确保复试期间复试房间内无他人在场或观看,复试全程严禁他人进出。
2.候考
正式复试前40分钟,由复试秘书组织考生进入候考室等候,核对考生与系统照片以及考生资格审查时照片是否一致。核对无误后,考生将以随机次序分入随机组别进行复试,考生应接收网络候考室公告及组内通知,保持候考状态,了解复试进度。按照系统提示(或复试秘书提醒)进入复试考场,一次一人。进入后须主动配合工作人员的身份核验,身份核验通过后,手持摄像头按要求展示周围环境,确保复试期间周围环境符合考场要求。
3.开始复试
复试采取考官提问、考生思考后当场回答的方式逐一进行。每位考生的面试时间一般为20分钟。考生明确表示已作答完毕的可提前结束面试。面试由学校全程录音录像。
复试过程中如出现网络中断或网络连接不顺畅影响正常复试等情况,短时间内能够恢复的,该生的面试工作继续进行;短时间不能恢复的,依序通知下一位考生复试,当前考生的复试程序待网络连接恢复稳定后接续进行。
4.复试结束
考生对全部问题作答完毕后,按考官要求退出复试考场,不得再次进入。
(二)面试内容及要求
1.面试内容
(1)英语口语:考生用英语作4分钟左右自我介绍后再由面试老师提问、考生当场作答。
(2)专业综合能力:由考生随机抽取试题并当场作答。主要考查考生的专业理论基础水平、创新精神与创新能力、专业与社会实践经历、人文素养与表达能力等。
面试满分为100分,其中英语口语20分、专业综合能力80分。考生最终面试成绩取所有面试专家评分的简单算术平均数。同等学力考生须加试货币金融学、投资学,加试科目成绩不计入复试成绩,两科各100分。
2.面试要求
考生应按学校要求参加复试,面试由学校全程录音录像,考生复试期间不得录音录像,考后不得以任何方式向他人透露复试内容。考生如不遵守复试纪律,出现违纪、作弊等行为的,将按《国家教育考试违规处理办法》处理。
六、成绩计算及录取规则
(一)初试成绩折算为百分制成绩(按“四舍五入”精确到小数点后2位),具体折算公式为:初试成绩=考生初试总分÷5
(二)录取总成绩。录取总成绩由复试成绩和折算为百分制后的初试成绩组成(按“四舍五入”精确到小数点后2位),计算公式为:录取总成绩=初试成绩×50%+复试成绩×50%。
(三)复试成绩公布。复试结束后,考生复试成绩将在永利yl23411研究生院网站(https://yjs.gduf.edu.cn/index.htm)上公布。考生对成绩如有异议,可在规定时间内向研究生院提出书面复核申请。
(四)录取原则。按《永利yl234112025年研究生招生复试录取办法》执行。
七、其他事项
1. 招生学院不接受破格复试申请。
2. 报考“退役大学生士兵专项计划”的考生,如申请调剂到普通计划,其初试成绩须符合招生学院对该专业普通计划考生的初试成绩要求。
3. 进入拟录取名单的考生,须到二级甲等以上医院进行体检,并将体检报告纸质版(附件6)按规定时间寄送至学校,具体安排另行通知。
4. 录取考生需将个人档案调入我校,具体安排另行通知。
5. 咨询及投诉
(1)咨询。yl23411永利集团吴老师,020-37216196,邮箱:70-009@gduf.edu.cn。
(2)投诉。永利yl23411研究生院弓老师,电话:020-87053297;永利yl23411纪检监察室,电话:020-37216629。
附件:
1.永利yl234112025年硕士研究生思想政治和品德表现审查表
2.永利yl234112025年硕士研究生诚信复试承诺书
3.考生端远程复试操作指南
4.考生端腾讯会议软件使用说明
5.考生端钉钉软件使用说明
6.永利yl234112025年研究生复试体格检查表
yl23411永利集团
2025年3月17日